设为首页
  |  
加入收藏
  |  
联系我们
  |  
留言反馈
微信二维码
网站首页
学会概况
学会简介
组织机构
学会章程
荣誉资质
会员单位
规章制度
专工委会
资讯中心
行业新闻
学会动态
会员单位动态
创新资讯与碳中和
学会简报
2023年
2022年
2021年
2020年
2019年
2018年
2017年
2016年
2015年
2014年
2013年
2012年
2011年
2010年
水电科普
水电及新能源科普
学会评优
评选办法
评优结果
标准动态
快速链接
标准发布信息
学会概况
学会简介
组织机构
学会章程
荣誉资质
会员单位
规章制度
专工委会
资讯中心
行业新闻
学会动态
会员单位动态
创新资讯与碳中和
学会简报
2023年
2022年
2021年
2020年
2019年
2018年
2017年
2016年
2015年
2014年
2013年
2012年
2011年
2010年
水电科普
水电及新能源科普
学会评优
评选办法
评优结果
标准动态
快速链接
标准发布信息
行业新闻
学会动态
会员单位动态
创新资讯与碳中和
您当前的位置:
首页
-
资讯中心
-
创新资讯与碳中和
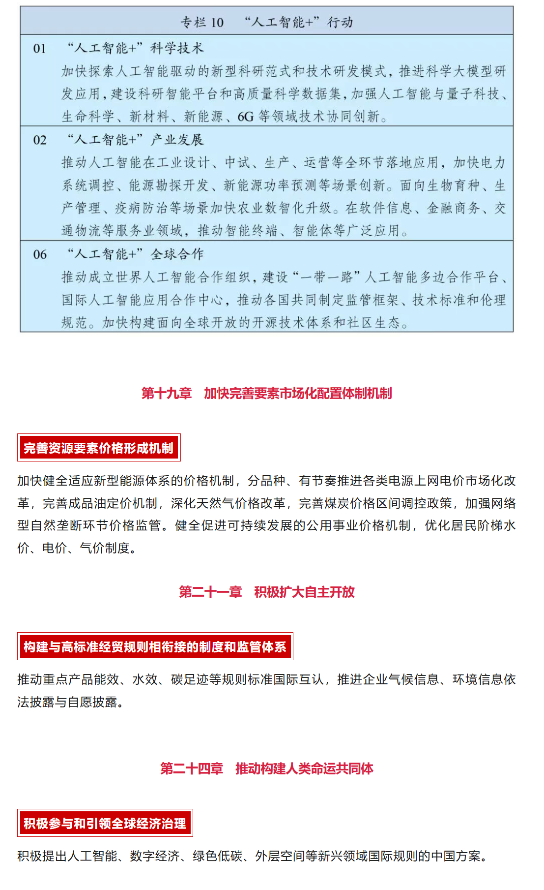
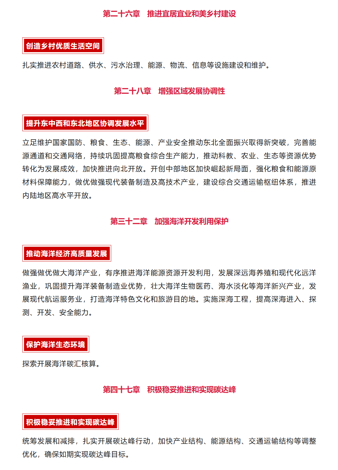
专业资讯 | “十五五”规划中的能源要点梳理!
发布时间:2026-03-17      来源:     作者:       分享到:
下一条:国家能源局关于促进新能源集成融合发展的指导意见